02/10/2025
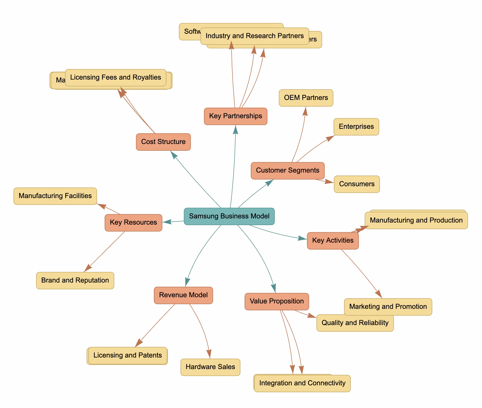
Samsung, en af verdens førende teknologivirksomheder, har haft en betydelig indflydelse på det globale marked gennem sine innovative produkter og effektive markedsføringsstrategier. Denne artikel vil se nærmere på Samsungs markedsføringsstrategi, med fokus på dens kerneprincipper, differentieringsstrategier, vægt på innovation, globale markedsføringstaktikker, indflydelsen af kundens opfattelse og fremtidige retninger for deres markedsføringsstrategier. Vi vil udforske, hvad der gør Samsung så succesfuld i et yderst konkurrencepræget landskab, og hvordan de formår at fastholde deres position som en sand markedsleder.

- Forståelse af Samsungs Markedsstrategi
- Samsungs Markedsførings Kerneprincipper
- Hvordan Samsung Differentierer Sig på Markedet
- Innovationens Rolle i Samsungs Markedsføring
- Samsungs Globale Markedsføringstaktikker
- Kundeopfattelsens Indflydelse på Samsungs Markedsføring
- Fremtidige Retninger for Samsungs Markedsføring
- Hvorfor Investerer Samsung i Kundeservice?
- Digital Markedsføring og Tilstedeværelse på Sociale Medier
Forståelse af Samsungs Markedsstrategi
Samsungs succes på markedet kan tilskrives en veldefineret markedsstrategi. Kernen i deres markedsføringstilgang er et sæt principper, der styrer deres handlinger og beslutninger. Et af de vigtigste principper, som Samsung holder fast i, er en forpligtelse til kundecentrerethed. De prioriterer at forstå forbrugernes behov og præferencer, hvilket gør dem i stand til at levere produkter og oplevelser, der stemmer overens med kundernes forventninger.
Desuden baserer Samsung sig på kontinuerlig forskning og analyse for at holde sig ajour med markedstendenser og forbrugeradfærd. Dette gør dem i stand til at forudse kundernes behov, identificere markedsmuligheder og skræddersy deres markedsføringsindsats i overensstemmelse hermed. Denne dybdegående indsigt er afgørende for deres evne til at navigere i et dynamisk marked.
Samsungs Markedsførings Kerneprincipper
Kundecentrerethed er ikke det eneste princip, der driver Samsungs markedsføringsstrategi. Et andet vigtigt princip er deres dedikation til innovation. Samsung forstår, at for at forblive førende på markedet, er det nødvendigt konstant at flytte grænserne for teknologi og komme med nye og spændende produkter. For at opnå dette har Samsung investeret massivt i forskning og udvikling (F&U). De har et team af talentfulde ingeniører og designere, der utrætteligt arbejder på at udvikle teknologisk avancerede produkter med unikke funktioner og funktionaliteter. Denne forpligtelse til innovation har gjort det muligt for Samsung at differentiere sig fra sine konkurrenter og opretholde en stærk position på markedet.
Derudover lægger Samsung stor vægt på at opbygge stærke relationer til sine kunder. De anerkender, at kundeloyalitet er afgørende for langsigtet succes og stræber efter at overgå kundernes forventninger ved hvert kontaktpunkt. Ved konsekvent at levere produkter af høj kvalitet og prioritere kundetilfredshed har Samsung opnået kundernes tillid og loyalitet.
Hvordan Samsung Differentierer Sig på Markedet
Samsung har differentieret sig fra sine konkurrenter på et stærkt konkurrencepræget marked gennem forskellige faktorer. For det første adskiller deres forpligtelse til innovation og teknologiske fremskridt dem. Samsungs produkter er kendt for deres banebrydende funktioner og funktionaliteter, som appellerer til teknisk kyndige forbrugere, der altid leder efter det nyeste og bedste. Denne konstante stræben efter det ypperste er en hjørnesten i deres succes.
Desuden har Samsung opbygget et stærkt brandimage ved effektivt at kommunikere sine brandværdier. De positionerer sig som en innovativ og pålidelig virksomhed, der er dedikeret til at forbedre kundernes liv gennem teknologi. Dette brandimage vækker genklang hos forbrugerne og hjælper Samsung med at skille sig ud på et overfyldt marked.
Ydermere forstår Samsung vigtigheden af marketingkommunikation. De investerer i strategiske reklamekampagner, der fremviser deres produkter og fortæller overbevisende historier. Ved at skabe følelsesmæssige forbindelser med deres publikum kan Samsung opbygge brandloyalitet og skabe et varigt indtryk i forbrugernes bevidsthed. Denne tilgang sikrer, at brandet ikke kun er genkendeligt, men også elsket.
Innovationens Rolle i Samsungs Markedsføring
Innovation spiller en afgørende rolle i Samsungs markedsføringstilgang, idet den driver deres succes og vækst på markedet. Men hvad betyder innovation præcist for Samsung? Det rækker ud over blot at komme med nye ideer eller skabe prangende produkter. Samsungs forpligtelse til teknologiske fremskridt adskiller dem fra deres konkurrenter. De investerer kontinuerligt i forskning og udvikling for at flytte grænserne for innovation, hvilket resulterer i banebrydende produkter, der imødekommer forbrugernes skiftende behov. Forestil dig et team af strålende ingeniører og designere, der utrætteligt arbejder i topmoderne laboratorier, brainstormer og eksperimenterer med nye koncepter. Denne ubarmhjertige stræben efter innovation er det, der driver Samsungs markedsføringsstrategi.
Samsungs Fokus på Teknologiske Fremskridt
Ved konstant at introducere nye teknologier og forbedre eksisterende opretholder Samsung en konkurrencefordel og etablerer sig som en leder i branchen. Tag for eksempel deres smartphones. Samsung var en af de første virksomheder til at introducere buede skærme, hvilket revolutionerede den måde, kunder interagerer med enhederne på. Denne banebrydende innovation forbedrede ikke kun brugeroplevelsen, men satte også en ny standard for smartphone-design.
Men det stopper ikke der. Samsungs forpligtelse til innovation strækker sig også til andre produktkategorier. Fra fjernsyn med fantastisk 8K-opløsning til husholdningsapparater med smarte funktioner, flytter de kontinuerligt grænserne for, hvad der er muligt. Derudover rækker Samsungs dedikation til teknologiske fremskridt ud over blot hardware. De investerer massivt i softwareudvikling, hvilket sikrer, at deres enheder ikke kun er kraftfulde, men også intuitive og brugervenlige. Denne holistiske tilgang til innovation adskiller dem fra deres konkurrenter og understreger deres ekspertise.
Innovationens Indflydelse på Samsungs Brandimage
Samsungs fokus på innovation har haft en dybtgående indflydelse på dets brandimage. Det har cementeret deres ry som leverandør af innovative løsninger og positioneret sig som et brand, som forbrugerne kan stole på for banebrydende produkter. Når du hører navnet Samsung, hvad kommer du så i tankerne? Højst sandsynligt er det deres innovative produkter som Galaxy-smartphones eller QLED-fjernsyn. Dette positive brandimage tiltrækker nye kunder og fremmer brandloyalitet blandt eksisterende kunder, der forbinder Samsung med innovation og kvalitet.
Men det handler ikke kun om selve produkterne. Samsungs forpligtelse til innovation strækker sig også til deres markedsføringskampagner. De udnytter banebrydende teknologier og kreativ historiefortælling til at engagere og fange deres publikum. Fra immersive virtual reality-oplevelser til interaktive reklamer ved Samsung, hvordan man gør et varigt indtryk. Innovation er kernen i Samsungs markedsføringstilgang, den driver deres succes og adskiller dem fra deres konkurrenter.
Samsungs Globale Markedsføringstaktikker
Som en globalt orienteret virksomhed forstår Samsung vigtigheden af at tilpasse sine markedsføringsstrategier til forskellige regioner og markeder. Når det kommer til global markedsføring, tager Samsung en omhyggelig tilgang. De anerkender, at forbrugerpræferencer og adfærd varierer på tværs af forskellige regioner. For effektivt at nå deres målgrupper skræddersyer de deres markedsføringsstrategier til at passe til de kulturelle nuancer og præferencer på hvert marked. For eksempel, på asiatiske markeder, hvor familieværdier er højt anset, fokuserer Samsung på at understrege teknologiens betydning for at bringe familier sammen. I modsætning hertil, på vestlige markeder, hvor individualisme er mere udbredt, fremhæver de produkternes personlige fordele og banebrydende funktioner. Denne omhyggelige tilpasning af markedsføringsstrategier gør det muligt for Samsung at skabe lokaliserede kampagner, der vækker genklang hos forbrugerne, hvilket gør dem i stand til at etablere en stærk tilstedeværelse på forskellige globale markeder.
Tilpasning af Markedsføringsstrategier til Forskellige Regioner
Samsungs forpligtelse til at tilpasse sine markedsføringsstrategier til forskellige regioner rækker ud over overfladiske ændringer. De investerer betydelig tid og ressourcer i at forstå hvert markeds unikke behov og præferencer. Gennem omfattende markedsundersøgelser identificerer Samsung vigtige forbrugertrends, lokale konkurrenter og kulturelle nuancer, der former forbrugeradfærd. Med denne viden udvikler de markedsføringskampagner, der fanger målgruppens opmærksomhed og skaber en følelsesmæssig forbindelse med dem. For eksempel, i lande med et stærkt fokus på miljømæssig bæredygtighed, inkorporerer Samsung miljøvenlige budskaber i deres markedsføringsmaterialer. Dette stemmer ikke kun overens med de lokale forbrugeres værdier, men positionerer også Samsung som et ansvarligt og socialt bevidst brand.
Samsungs Tilgang til Global Branding
Mens Samsung tilpasser sine markedsføringsstrategier til lokale markeder, opretholder de også en konsekvent global brandidentitet. De forstår kraften i et stærkt og genkendeligt brand og har succesfuldt etableret et gennem deres globale brandingindsats. Kernen i Samsungs globale brandingstrategi er konsekvent at kommunikere sine kernebrandværdier. Uanset om det er i deres reklamer, emballage eller online tilstedeværelse, sikrer Samsung, at deres brandværdier om innovation, kvalitet og pålidelighed skinner igennem. Desuden opretholder Samsung et samlet brandimage på tværs af markeder. Dette betyder, at uanset hvilket marked deres produkter sælges på, kan forbrugerne øjeblikkeligt genkende og stole på Samsung-brandet. Denne konsistens hjælper Samsung med at opbygge brandloyalitet og fremmer en følelse af fortrolighed og tillid blandt deres globale kundebase.
Kundeopfattelsens Indflydelse på Samsungs Markedsføring
Kundeopfattelse spiller en afgørende rolle i udformningen af Samsungs markedsføringsstrategier. Virksomheden gør store anstrengelser for at opbygge og opretholde en positiv opfattelse blandt sine kunder. Samsung forstår, at tillid er grundlaget for et stærkt kundeforhold. De har indført forskellige foranstaltninger for at opbygge tillid, såsom at sikre produktkvalitet og pålidelighed, yde fremragende kundeservice og hurtigt imødegå kundebekymringer. Ved konsekvent at levere på deres løfter og aktivt engagere sig med deres kunder har Samsung succesfuldt fremmet tillid og loyalitet, hvilket omsættes til langvarige kundeforhold.
Kundefeedbacks Rolle i Udformningen af Samsungs Markedsføringsstrategier
Samsung anerkender værdien af kundefeedback i udformningen af sine markedsføringsstrategier. De søger aktivt kundefeedback gennem forskellige kanaler, herunder undersøgelser, sociale medieplatforme og kundeserviceinteraktioner. Ved at lytte til kundernes meninger og indarbejde deres input i deres markedsføringsindsats sikrer Samsung, at deres strategier stemmer overens med kundernes behov og præferencer, hvilket øger kundetilfredshed og loyalitet. Denne iterative proces er afgørende for at forblive relevant.

Fremtidige Retninger for Samsungs Markedsføring
Fremadrettet forventes Samsungs markedsføringstilgang at fortsætte med at udvikle sig for at følge med nye tendenser og skiftende forbrugeradfærd. Samsung overvåger nøje nye markedsføringstendenser og tilpasser sine strategier i overensstemmelse hermed. Efterhånden som teknologi og forbrugerpræferencer udvikler sig, sigter Samsung mod at forblive på forkant ved at omfavne nye tilgange, såsom digital markedsføring, engagement på sociale medier og personlige oplevelser. Ved at forblive proaktive og agile i deres markedsføringstilgang kan Samsung fortsætte med at nå og forbinde sig effektivt med deres målgruppe.
Forudsigelser for Samsungs Fremtidige Markedsføringsstrategier
Efterhånden som Samsung fortsætter med at udvide sin produktportefølje og udforske nye markeder, forventes det, at de yderligere vil udnytte deres brand equity og innovative kapaciteter i deres markedsføringsstrategier. Derudover vil Samsungs forpligtelse til bæredygtighed og virksomhedens sociale ansvar sandsynligvis påvirke deres markedsføringstilgang, da de søger at tilpasse deres brand med værdier, der vækker genklang hos miljøbevidste forbrugere. Dette viser en dybere forståelse af det moderne forbrugermarked.
Hvorfor Investerer Samsung i Kundeservice?
Samsung's investering i kundeservice er et centralt element i deres overordnede markedsføringsstrategi. Det handler ikke kun om at løse problemer; det er en integreret del af at opbygge og opretholde stærke kundeforhold. Ved at levere effektiv og lydhør support sikrer Samsung kundetilfredshed, hvilket igen fremmer loyalitet og tillid. En fremragende kundeserviceoplevelse kan omdanne en engangskøber til en livslang kunde, hvilket er uvurderligt i et konkurrencepræget marked. Det demonstrerer en forpligtelse til kunden ud over salget af produktet.
Denne tilgang er et bevis på Samsungs kundecentrerede filosofi, hvor kundens oplevelse er lige så vigtig som produktets kvalitet. Gennem proaktiv support, let tilgængelige supportkanaler og en vilje til at lytte til og handle på kundefeedback, cementerer Samsung sin position som et brand, der virkelig værdsætter sine brugere. Dette bidrager direkte til brandets omdømme og markedsposition.
Samsungs digital markedsføring og tilstedeværelse på sociale medier udgør en hjørnesten i deres omfattende markedsføringsstrategi. I dagens digitale tidsalder, hvor sociale medier påvirker forbrugerbeslutninger mere end nogensinde, har Samsung dygtigt udnyttet disse platforme til at forbedre deres brand synlighed og engagement. Virksomhedens sociale mediekampagner er en blanding af kreativitet og interaktion, designet til at engagere et teknisk kyndigt publikum, der værdsætter innovation og forbindelse.
Et centralt aspekt af Samsungs digitale strategi er dens aktive og dynamiske tilstedeværelse på forskellige sociale medieplatforme. Fra Facebook og Instagram til Twitter og YouTube udnytter Samsung disse kanaler til at fremvise deres nyeste produkter, dele nyheder og interagere med kunder. Disse platforme er ikke kun til udsendelse af indhold; de er veje for tovejskommunikation, hvor Samsung lytter til kundefeedback, besvarer spørgsmål og deltager i samtaler. Dette aktive engagement hjælper med at opbygge et fællesskab omkring brandet, hvilket fremmer en følelse af loyalitet og tilhørsforhold blandt dets kunder.
Samsungs digitale markedsføring er kendetegnet ved sin innovative brug af indhold. Virksomheden skaber en bred vifte af indhold, fra produktannonceringer og anmeldelser til engagerende historiefortælling og interaktive indlæg. Dette indhold er omhyggeligt udformet til at resonere med Samsungs mangfoldige publikum, hvilket sikrer, at det ikke kun er informativt, men også underholdende og relaterbart. Ved at levere en blanding af indholdstyper holder Samsung sit publikum engageret og interesseret, hvilket konstant forstærker deres brandtilstedeværelse i deres digitale liv.
Samarbejde med influencers er en anden strategisk komponent i Samsungs digitale markedsføring. Disse influencers, med deres betydelige følger på forskellige sociale medieplatforme, hjælper Samsung med at nå et bredere publikum. De giver et menneskeligt præg på Samsungs produkter, idet de viser, hvordan de kan bruges i hverdagen. Denne influencer-markedsføring er særligt effektiv til at nå yngre forbrugere, der ofte ser til sociale medieinfluencers for produktanbefalinger og indsigt.
Samsung excellerer også i at bruge digitale platforme til målrettet annoncering. Ved at udnytte dataanalyse og forbrugerindsigt sikrer Samsung, at deres digitale annoncer når den rigtige målgruppe med det rigtige budskab. Denne målrettede tilgang sikrer en højere engagementsrate, hvilket gør deres annonceringskampagner mere effektive og præcise.
Samsungs Strategiske Søjler
| Søjle | Beskrivelse | Fordel for Samsung | |
|---|---|---|---|
| Innovation & F&U | Konstant udvikling af banebrydende teknologier og produkter. | Positionerer Samsung som markedsleder og tiltrækker tech-kyndige forbrugere. | |
| Kundefokus | Dyb forståelse af kundernes behov og præferencer, samt fremragende kundeservice. | Opbygger tillid, loyalitet og sikrer høj kundetilfredshed. | |
| Global Markedsføring | Tilpasning af strategier til lokale kulturer, samtidig med en konsekvent global brandidentitet. | Maksimerer rækkevidde og relevans på tværs af forskellige markeder. | |
| Stærkt Brandimage | Effektiv kommunikation af brandværdier, følelsesmæssig branding og strategiske partnerskaber. | Skaber genkendelse, aspiration og en dybere forbindelse med forbrugerne. | |
| Digital Tilstedeværelse | Aktiv brug af sociale medier, influencer-marketing og målrettet annoncering. | Øger brand synlighed, engagement og direkte kommunikation med målgruppen. |
Ofte Stillede Spørgsmål om Samsungs Markedsstrategi
Hvad er kernen i Samsungs markedsstrategi?
Kernen er kundecentrerethed, innovation, og opbygning af stærke kunderelationer. De fokuserer på at forstå forbrugernes behov og konstant levere nye og avancerede produkter.
Hvordan differentierer Samsung sig fra konkurrenterne?
Samsung differentierer sig gennem sin forpligtelse til innovation, banebrydende teknologiske fremskridt, et stærkt brandimage og effektive, følelsesmæssigt engagerende marketingkampagner.
Hvilken rolle spiller innovation i Samsungs succes?
Innovation er afgørende. Samsung investerer massivt i forskning og udvikling for at skabe nye teknologier og forbedre eksisterende produkter, hvilket giver dem en konkurrencefordel og styrker deres brandimage som en leder inden for teknologiske løsninger.
Hvordan tilpasser Samsung sin markedsføring globalt?
Samsung tilpasser sine strategier til lokale kulturelle nuancer og præferencer, mens de opretholder en konsekvent global brandidentitet. De skræddersyer kampagner til at resonere med specifikke regioner, f.eks. ved at fokusere på familieværdier i Asien og individualisme i Vesten.
Hvorfor er kundefeedback vigtigt for Samsung?
Kundefeedback er afgørende, fordi det giver Samsung mulighed for at forme deres produkter og markedsføringsstrategier i overensstemmelse med kundernes reelle behov og præferencer. Dette øger kundetilfredshed og loyalitet på lang sigt.
Hvad er Samsungs tilgang til digital markedsføring?
Samsung udnytter sociale medier aktivt til engagement, deling af indhold og tovejskommunikation. De samarbejder også med influencers og bruger målrettet annoncering baseret på data for at nå deres publikum effektivt.
Konklusion
Samsungs markedsstrategi er et skoleeksempel på virksomhedens engagement i at levere innovative produkter og enestående kundeoplevelser. Gennem sit fokus på kundecentrerethed, differentierede tilbud, vægt på innovation, globale markedsføringstaktikker og lydhørhed over for kundernes opfattelse har Samsung opbygget et stærkt brand, der er synonymt med tillid og ekspertise. Når de navigerer i det stadigt skiftende teknologibranchelandskab, vil Samsungs fremtidige markedsføringsstrategier uden tvivl fortsat forme virksomhedens succes og positionere dem som en leder på markedet. Deres evne til at tilpasse sig og innovere er nøglen til deres vedvarende succes.
Hvis du vil læse andre artikler, der ligner Samsungs Succes: En Dybdegående Markedsstrategi, kan du besøge kategorien Teknologi.
